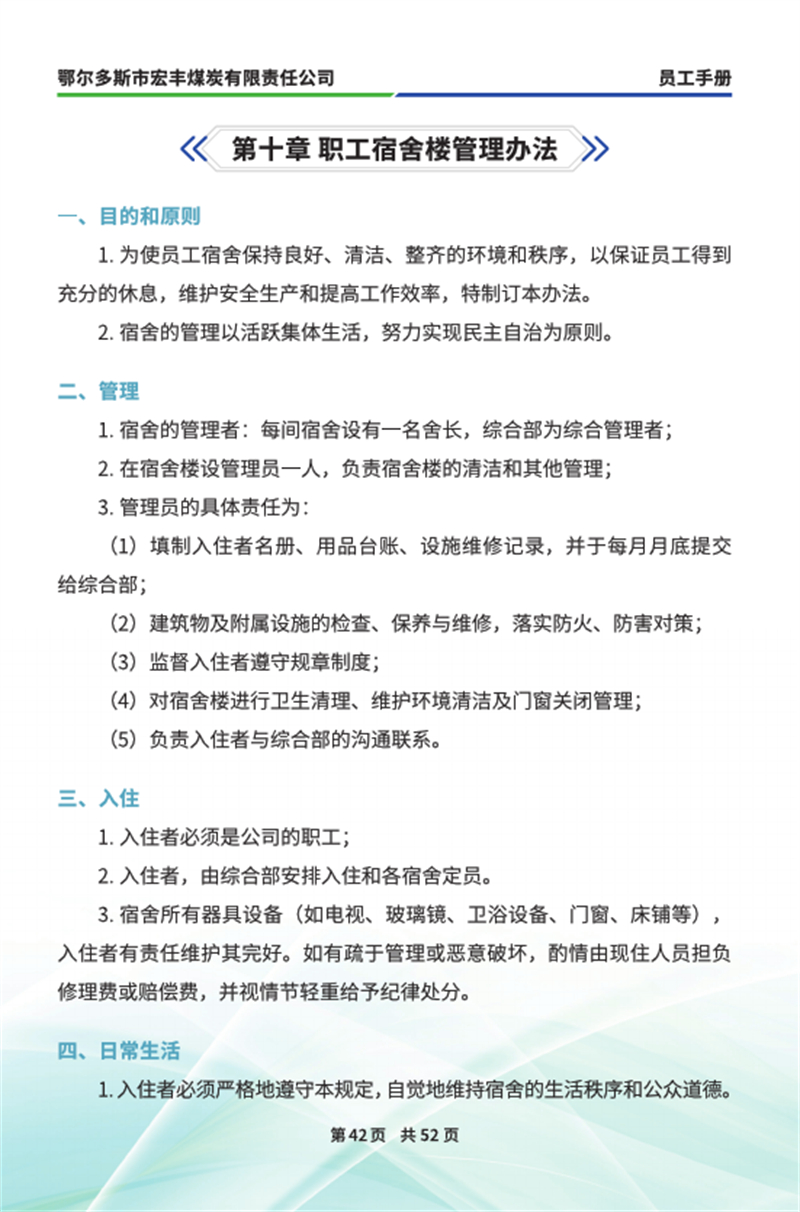
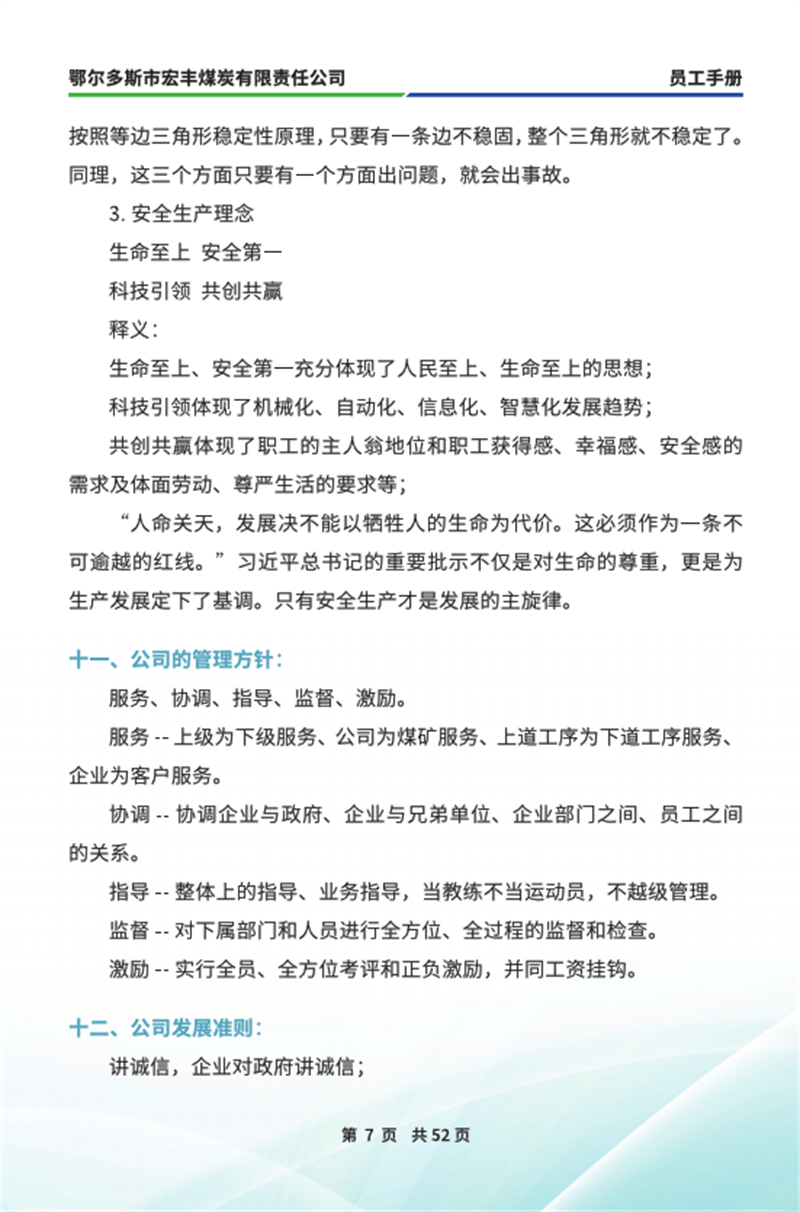
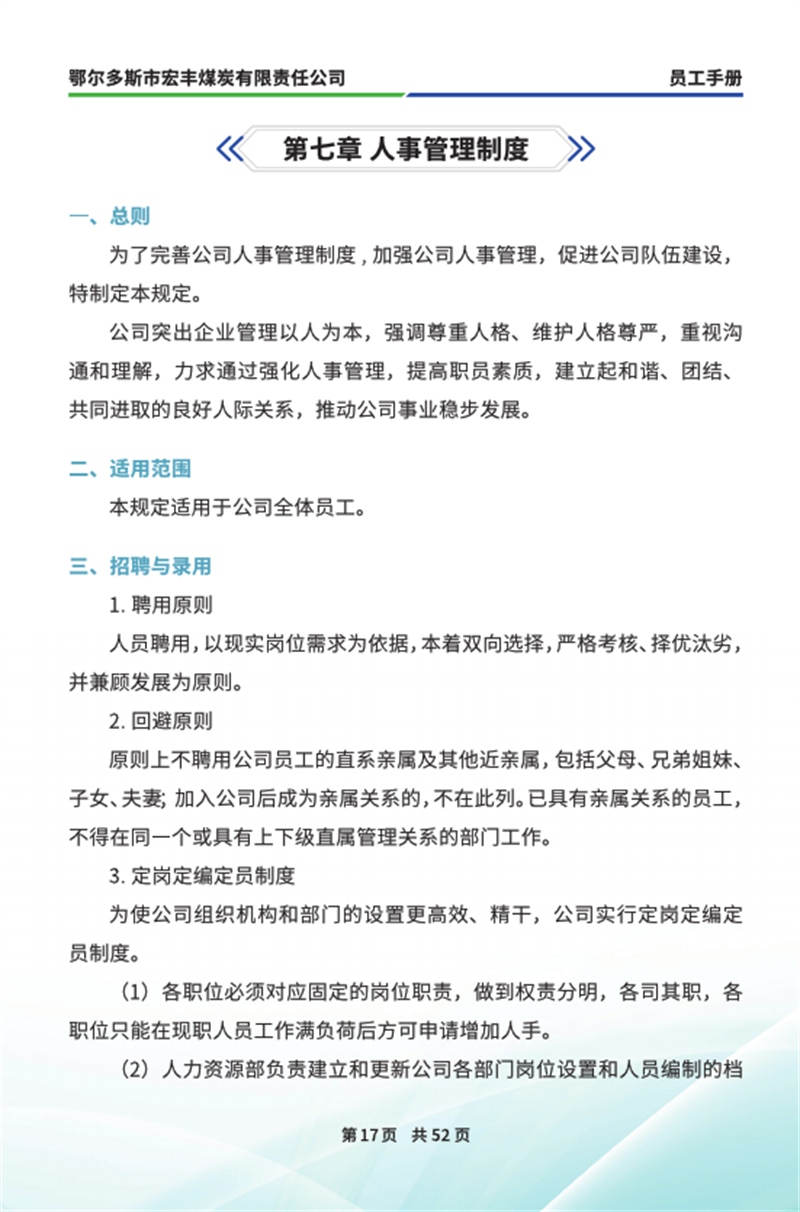
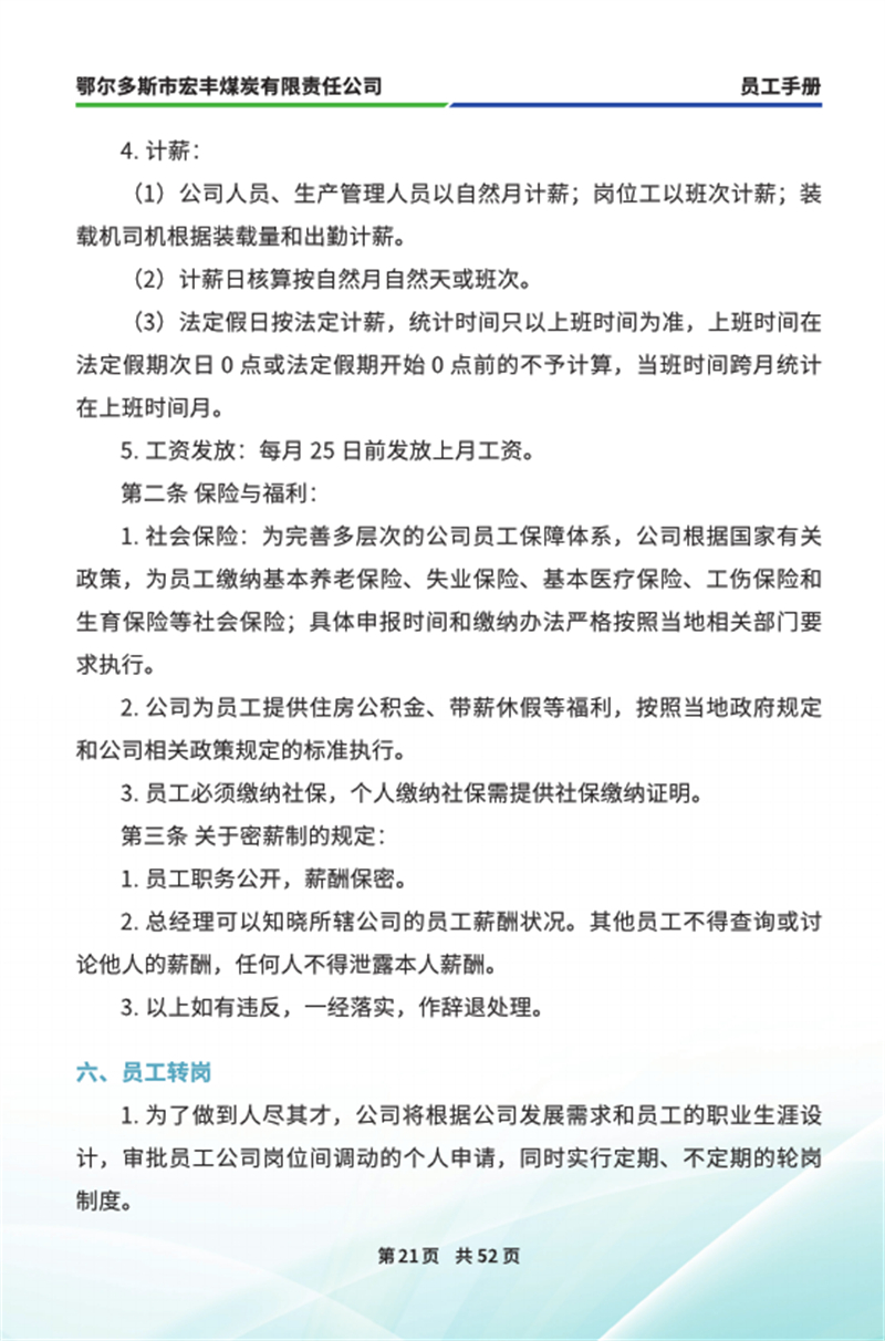
更多
更多
更多
更多
导航菜单
更多
首页
公司简介
绿色矿山
智能矿业
危废库信息
洗煤厂
企业文化建设
知识园地
您现在的位置:
鄂尔多斯市宏丰煤炭有限责任公司
>
新闻中心
> 员工手册
更多
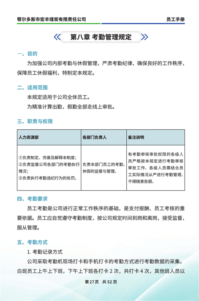
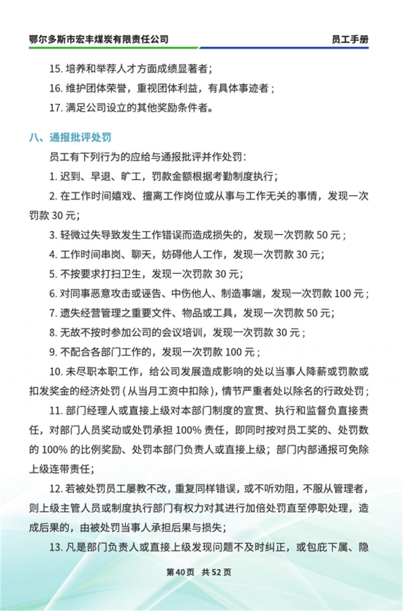
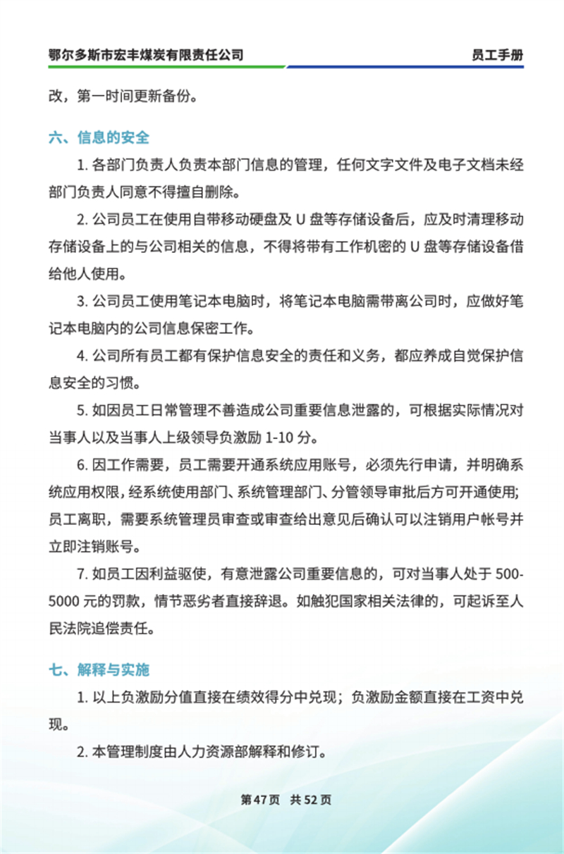
员工手册
作者:管理员 发布于:2023-05-23 16:55:45 文字:【
大
】【
中
】【
小
】
摘要:
附件下载:
(已下载0次)
标签:
更多
脚注栏目
更多
|
关于我们
|
客户留言
|
脚注信息
更多
版权所有 Copyright(C)2023 鄂尔多斯市宏丰煤炭有限责任公司